This is Part 3 in the History of Tatsunoko series. You can read Part 2 here.
The transition from the 1960s to the 1970s was a key period in anime history. As discussed in the previous article of this series, it was the time when a new aesthetic, that of so-called gekiga anime, emerged. It is thanks to it that anime’s mixture of expressionist motion and anatomical realism was born. It was also the moment when another one of anime’s key stylistic features developed: mechanical animation. Early TV anime had featured mechanical objects such as spaceships, planes, cars and robots, but it was only by the end of the 60s that “mecha animation” started being acknowledged as a distinct artistic process with its own specific techniques, modes of expression, and expertise different from both character and effects animation.
It is possible to make out multiple, more-or-less related lineages at the origin of mecha animation proper. The first two are from Tôei. One, developing in the 1969 Tôei movie The Flying Phantom Ship and the 1971 Tokyo Movie series Lupin III, was born mainly thanks to the contributions of Hayao Miyazaki and Yasuo Otsuka. Both interested in real-life machines (especially Otsuka, a world-famous Jeep expert), they played a great part in introducing realistic physical behaviour around the machines and real vehicle models in their works. The second origin developed on Tôei TV shows from 1972, when the studio started producing robot anime; although some credit must go to manga artist Gô Nagai and character designer Yukiyoshi Hane for their work on Tôei’s first mecha Mazinger Z, the most important creator around Tôei would be character designer and animator Kazuo Komatsubara, who started working in earnest on Tôei’s robot shows with Getter Robo, in 1974. 1974 was also the year of a decisive series, Space Battleship Yamato, which propelled two of the most important mecha animators of their time to fame: Kazuhide Tomonaga and Yoshinori Kanada.
There is one more origin, which is the one that is going to interest us here: it is the one that developed in studio Tatsunoko in two works: Decision in 1971, and Gatchaman in 1972. If we must pinpoint one artist at the core of Tatsunoko’s pioneering of mecha animation, it would probably be animator Masami Suda. But, as I will show, mecha “animation” doesn’t just involve the designing-drawing process understood as sakuga: in Tatsunoko especially, it entailed a complete aesthetic and specific production process centered around the machines that were depicted.
Contents and conflicts
Animentary: Decision aired between April and September 1971 on Fuji Television. The first part of its title was a mash-up of the words “Animation” and “Documentary”, and is the best indicator of the show’s ambiguous nature: as the story of its inception will show, whether Decision should be educational or entertainment, for adults or for children, pro or anti-war, remained a source of conflict throughout the entire creation process.
The idea for the production came from the Sapporo Beer company. According to Ippei Kuri, some of its executives were veterans of the Japanese Imperial Army and wanted to commission a TV series based on the work of military historian and novelist Noboru Kojima. Quickly realizing that a live-action series would be too difficult and costly (and perhaps politically difficult to defend), Sapporo turned towards Tatsunoko, whose previous show Hutch the Honeybee they had sponsored. Although they knew from the start that production would be difficult, Tatsunoko agreed: the budget was reportedly higher than usual, and Tatsunoko’s producers wanted to strengthen their relationship with Sapporo.
Initially, there would be 5 main creatives on the project, in-house and from outside Tatsunoko. The chief director would be Ippei Kuri: it was his second and last time on the position. The designs were shared between Tatsuo Yoshida (although Yoshida being credited doesn’t necessarily mean that he was the actual designer: his work was most probably modified by animation director Sadao Miyamoto) and illustrator Takashi Yoshimitsu – reportedly called on specifically by Ippei Kuri who wanted a “realistic” style different from regular “manga-style” drawings. The writing as well would be shared between in-house Tatsunoko scriptwriter Hisayuki Toriumi and Sapporo-supported Noboru Kojima. It seems that the first conflicts emerged between those latter two.
For Toriumi, the show should have an entertainment value and aim for an audience of children. This was the most sensible option (animation was still very much only aimed at children at the time) and the one in line with Tatsunoko’s production until then. In terms of style, it would have meant moving Decision away from the “documentary” approach towards the senki mono – an extremely popular genre of children’s literature and shônen manga in the 50s and 60s in which Ippei Kuri had dabbled with works such as Ozora no Chikai (Heaven’s Oath, 1962), Muteki no Tsubasa (Invincible Wings, 1963) or Chintaoyô Saibakugeki Meirei (The Order to Bomb Qingdao Fortress, 1963). These war stories, which often glorified the Imperial Japanese Army and presented Japan as a victim of the war, had very little presence in animation, except for Zero-sen Hayato in 1964. On the other hand, Kojima defended a “serious” approach and wanted the show to aim for an audience of adults – that is, of war veterans. He was in line with the sponsor, and his position would be adopted, despite Toriumi’s passive resistance: he refused to deliver his scripts on time and ended up leaving the production.

The cover from volume 1 of Ozora no Chikai
Certainly, for today’s viewer, Decision is a curious work to say the least. Every episode opens with a narration which states: “In life, there is always one important moment: that is the moment of decision. The Pacific War taught us the importance of peace, but it can still provide us many teachings on how to lead our lives”. This was probably the result of Toriumi’s input, since it focuses on the moralistic message of the events (for audiences that didn’t live them) rather than the historical nature of the work. Each episode recounts a key event/battle of the Pacific War, and some have a hard time hiding the militaristic point of view. For instance, episode 6, dedicated to the Battle of Hong Kong, unambiguously describes the Imperial Japanese Army as a liberatory force in Asia. The most outrageous moment, however, is probably in episode 18, when a soldier calls admiral Isoroku Yamamoto “a god”.
It is hard to know how exactly the show was received, since all sources underplay this aspect to highlight Decision’s undeniable technical achievements. But we do have the audience ratings of Tatsunoko’s productions and Decision, with an average rating of 8.2%, has one of the lowest ratings in Tatsunoko’s 60s and 70s works.
The show was indeed a technical achievement, but that too had a cost. Besides the conflicts between the staff, the schedule and production were all over the place, probably the worst Tatsunoko had known since its creation. Indeed, just as it had been the case with Kurenai Sanshirô two years prior, the character designs were almost impossible to animate; but, unlike Sanshirô, Decision’s animation was made almost entirely in-house and couldn’t rely on talented artists from other studios. Although there are a few notable exceptions that will be discussed below, Decision almost doesn’t move. This obvious lack on the sakuga front encouraged other divisions within the studio, notably the art division, to get more creative – but their experiments took time, which could only exert a greater toll on an already out-of-schedule production. The result was the mysterious final episode 26 – shot entirely in live-action but not included in modern releases, it seems to have been the recording of a baseball game completely unrelated to the “animentary”.
Decision‘s special effects
As Decision’s stated goal was to reconstitute the events of the Pacific War for those who had lived through them, realism was anything but a side issue: it was the main objective of the production. In terms of character design, this meant an extreme amount of detail, which is what made them so difficult to animate. In terms of mechanical design, it meant close adherence to real models of planes, boats, vehicles and weapons. There must have been a lot of documentary research involved; but there was also a lot of technical experimentation. Thanks to this, Mitsuki Nakamura and the art department of Tatsunoko were the real stars of Decision.
The show dedicated a lot of room to mecha-centered scenes – notably involving planes taking off, flying, fighting and exploding. Making them move in a credible way was the business of the animators, but they were assisted by Nakamura and his team, who not only made the settei sheets, but also provided small figures of the planes to help the artists visualize the shapes, volume and movement.
Once the mecha were animated, there remained other issues: they had to be traced on cel and then colored. Considering the complexity of the designs, photography division leader Tadashi Hosono systematically used a tracing machine, so that the process would save time and money. As for the colors, they were a challenge as well: it seems that Minoru Mukai’s finishing division didn’t have the exact color that would allow them to reproduce the Zero fighter’s iconic green. With the help of the art division, they had to create the colors themselves and then specifically order them to a paint manufacturer. To reproduce the texture of the planes (the gleam of metal surfaces, the shading, the eventual stains…), the coloring team would use airbrush on the cel after they had applied the first layer of paint.
Aside from the mecha, Decision also had most of its effects animation done not by the animators themselves, but by the art department. Such a process was not entirely original, as most explosion effects in TV anime until the mid-70s were stock footage handled by studios’ art departments – a practice that was notably discarded by Space Battleship Yamato, thus allowing for the emergence of effects animation as such. But Decision still stands out for just how often the art department was called on. Not only did they “animate” explosions and fire effects, they also took exclusive charge of representing the sea – a constant presence in a work about the Pacific War. They did so by using the “harmony cel” technique, in which a cel is directly painted by the art department without going through either the sakuga or tracing processes.
The mention of harmony cels, mostly associated with the work of director Osamu Dezaki (who hadn’t yet integrated the technique into his vocabulary by 1971), doesn’t do justice to the diversity of results obtained by Nakamura’s team. The explosions from the sequence above give a better idea. The first explosion (0:03-0:04) was probably entirely made through the harmony process, with the plane that explodes being on a different cel that was animated in the usual fashion. The second one (0:04-0:07) was made in a similar way, although there was one addition: another cel layer overlaid on the explosion with splashes of colored paint, probably to evoke burning shrapnel and debris. The final explosion (0:08-0:10), on the other hand, seems to have been entirely made in sakuga, although the heavy layers of paint make it difficult to know for sure. It makes no doubt, however, that the early part, where flames burst from the plane before it actually explodes, were animated the “normal” way.
The fact that the art division was given such important tasks no doubt put unusual pressure on its artists, which would explain why, contrary to the animation, so much of the art seems to have been outsourced. Two of the outsourcing studios Tatsunoko called on deserve special mention, because of the famous artists they housed: the first is Kobayashi Productions, established by legendary art director Shichirô Kobayashi in 1968. Under Mitsuki Nakamura, Kobayashi was background painter on episodes 4, 5 and 9, and chief background artist for episode 14. The other is studio 7-1 Workshop: established by ex-Tôei artist Hideo Oba around 1968, it briefly counted among its ranks another future famous art director: Mashiro Ioka, who worked on episodes 10, 11, 12, 13, 16, 17 and 21 of Decision as chief background artist.
Finally, Tatsunoko’s photography division also needs to be mentioned. As the production approached collapse, they were among the most hard-pressed, as they had to find ways of making do with increasingly long still images. But they, too, used alternatives to cel animation and developed their own “special effects”. The most obvious and frequent technique they used was to represent gunshots with transmitted light: they would produce short rays of light that were redirected towards the camera during the shooting process, thereby overlaying it “on top” of the animation. Admittedly, the process isn’t always perfect, as the gunshots sometimes don’t really hit their target; but it’s still creative and impressive.
Masami Suda and the invention of mecha animation
As mentioned multiple times above, the animators on Decision were in a difficult position. The most eloquent example of that is perhaps the fact that Ippei Kuri himself, not an animator by any means, was credited on animation on episode 3. In spite of those hardships, some of the most talented artists managed to deliver great work, and therefore pioneer a realistic approach to mechanical animation. Such was the case of Masami Suda.
Since 1969, Suda was an in-house animator in Tatsunoko, and his extreme proficiency was soon put to the test on Hakushon Daimaô: he would reportedly animate all by himself 3 15-minutes segments in a single month, leading him to collapse multiple times from overwork. He was then transferred to Decision, certainly not a good place to rest, but a good one to develop his skills even further. Suda was credited on 9 episodes; he was one of the most frequent artists on the show, and it was there that he definitely established himself as one of the leading animators in Tatsunoko. Fellow animator Chûichi Iguchi told of Suda’s impact within the studio:
Whenever a production assistant brought one of Suda’s drawings to the company, everyone in the animation division would gather to see it. I think everybody at the time was influenced by Suda”
Developing mechanical animation didn’t just mean drawing real machines; it meant making them move in a realistic, convincing way. Suda certainly delivered on that aspect with some impressive dogfight scenes such as the one below, from episode 2.
Almost systematically on 2s and with very close spacings, the movement of the planes is extremely detailed – which entailed an increased amount of work for Suda, but also for the in-betweeners and finishing staff which had that many more frames to draw and paint without ever losing the sense of consistency. Consistency is the key word here: the most difficult thing in such a scene, where the planes rotate and offer multiple angles to the camera, is to keep the shapes constant from one frame to the other. This is what creates the impression that the objects are “solid”, and therefore grounds them in some sort of reality. Surely, the models provided by the art department helped a lot, but Suda’s own talent still shines through.
Such a level of complexity and consistency in the motion had probably never been seen before – especially not on TV series. But that was not all, as Suda seems to have tried to make as many of the effects by himself, without leaving them to the art department, and also showcased his affinity for character animation. There, he was able to operate the synthesis between his two inspirations, Eiji Tanaka and Keiichirô Kimura: from Tanaka, he took the aspiration to fluidity and detail, but managed to keep it hand-in-hand with Kimura’s rougher drawings, simpler shapes and expressive poses. This represented a notable evolution for Suda himself, but also a notable lesson for the one who would quickly become his best student and rival: Tomonori Kogawa.
Kogawa’s early years are interesting, because they stand out from those of other animators. As I have explained in the previous article about Kurenai Sanshirô, most animators who started out as in-betweeners had to fight their way to key animation by increased productivity, which effectively meant overwork. Kogawa was slightly different: after failing to enter the sculpture course of Musashino Art University, he followed one of his friends and joined studio Tokyo Movie in 1970. His first work was as an in-betweener on Star of the Giants; there, he was quickly noticed by storyboarder and animator Masaharu Endô and immediately wanted him promoted to key animation (according to the list of Kogawa’s work available on Animestyle, this would be episode 120, on which Endô was key animator, aired on July 7, 1970). Kogawa, who still knew next to nothing about animation, refused and kept doing in-betweens for some more time. In any case, the anecdote remains exceptional and telling of Kogawa’s innate talent for drawing.
Kogawa left Tokyo Movie after 9 months (which would make it early 1971 if we consider that he joined Tokyo Movie in Spring 1970), and seems to have joined a structure called AC Planning. In any case, it was after this that he did his first work for Tatsunoko and earned his first official key animation credit.
Decision had a lasting, although not always very visible, legacy over Japanese animation. The most obvious example is to be found in Space Battleship Yamato: the famous flashback of the sinking of the Japanese warship shares obvious similarities with Tatsunoko’s series, from the realism of its models and animation (handled by Kazuhide Tomonaga) to its coloring and the style of its effects. But the scene also stands out for its differences: Yamato didn’t have as many resources and inventivity in the art department, which meant that, in this sequence at least, it would be essentially sakuga-centered. For this reason, it probably had more of a direct impact on following animators and what mecha animation would become.
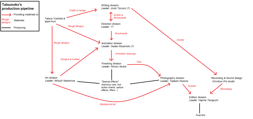
Within Tatsunoko, Decision’s direct follower was no doubt Gatchaman: as Ippei Kuri said, “it was on Decision that we tried out all the things we’d use in Gatchaman”. Indeed, Gatchaman would be the artistically and commercially successful version of Decision: making more compromises on realism without laying aside the animation and special effects expertise acquired by the staff, it would quickly become Tatsunoko’s most famous production. More than the visual and artistic side, then, it is also between Decision and Gatchaman that the studio’s definitive pipeline was established, one in which sakuga and special effects worked in parallel, to give birth to impressive results.

A full breakdown of Tatsunoko’s production pipeline in the early 70s. Note that some details have been omitted: storyboards were circulated among all production teams; moreover, I have not included layouts: while I know that Tatsunoko used them, I am not sure exactly how they were produced – by the art division, the episode directors or the animators.